网站首页
公司简介
产品展示
新闻资讯
荣誉资质
工程案例
留言中心
检测设备
联系我们
产品分类
Products List
玻璃钢管道
玻璃钢工艺管道
玻璃钢夹砂管道
玻璃钢加筋管
PVC/FRP复合管道
玻璃钢顶管
玻璃钢化工管道
玻璃钢管件
玻璃钢法兰、法兰盖
玻璃钢弯头
玻璃钢三通、四通
玻璃钢变径管
玻璃钢容器
玻璃钢立式储罐
玻璃钢卧式储罐
玻璃钢大型现场储罐
玻璃钢化粪池
玻璃钢运输罐
玻璃钢反应釜
玻璃钢方槽
玻璃钢塔器
玻璃钢脱硫塔
玻璃钢净化塔
玻璃钢烟囱
玻璃钢手糊制品
玻璃钢盖板
详细新闻
当前位置:
首页
>
新闻中心
>
技术资料
> 详细新闻
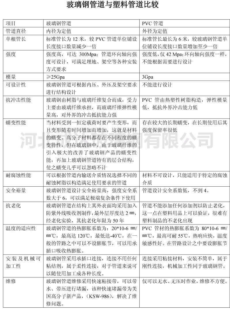
玻璃钢管道与PVC管道比较
作者:
成达集团
来源:
www.cdfrp.com
发表时间:2016-8-5 浏览:次
百度一下
分享此文章:
上一篇:
玻璃钢储罐,日常的保养有哪些技巧
下一篇:
玻璃钢管道与钢管比较
关于成达
公司简介
联系我们
检测设备
微信扫一扫
服务专线
131-3188-3196
人工服务时间:9:00-18:00
公司总部地址:河北省衡水市枣强县裕华东街666号
分享我们
版权所有 © 河北成达玻璃钢有限公司 站长统计 技术支持:
起航网络
冀ICP备12001184号-1
城市推广列表